PROJECT SHOWCASE

β–Ά Apartment-Compatible Climate Control System

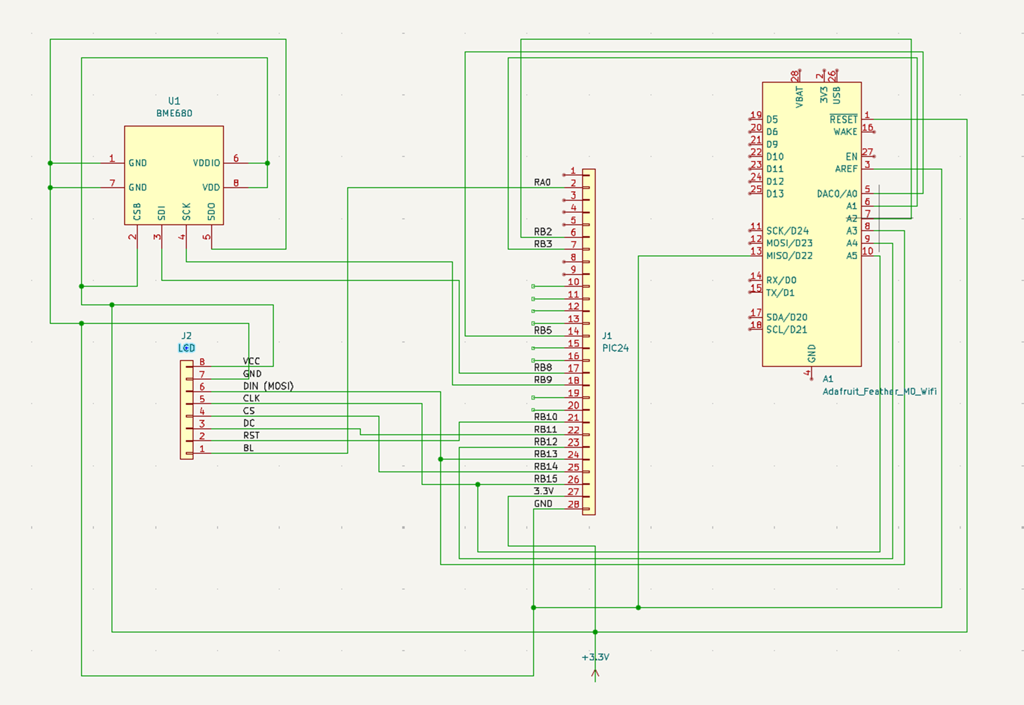
PIC24-based air quality monitoring system using BME680, SCD30, and PMS5003 sensors to track and control temperature, humidity, CO2, and particulate matter across multiple rooms.

C PIC24 Microcontrollers Assembly Firmware Drivers MPLAB X IDE
ClimateControlSchematic.png BME680Sensor.png
TestFile.xlsx
TestFile2.xlsx
TestFile3.xlsx
TestPDF1.pdf
TestPDF2.pdf
TestDoc1.docx
β™« NOW PLAYING
No track loaded
0:00
πŸ”Š